In 1868 besloten zo’n 500 Amsterdamse arbeiders om elke week een dubbeltje opzij te leggen om woningen te kunnen bouwen. Dat was onze start. De Dubbeltjespanden op de Mauritskade staan symbool voor deze start.
Sinds onze oprichting in 1868 zijn er verschillende momenten geweest waarop is teruggeblikt op onze organisatie. Op deze pagina delen we enkele van deze uitgaven.
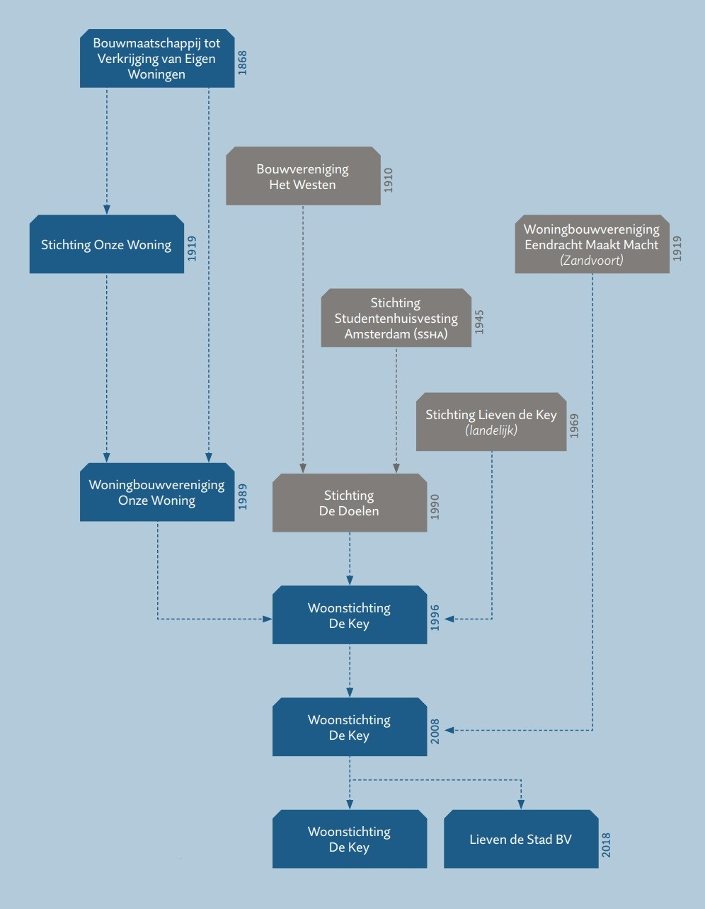
Stamboom Lieven de Key
De stamboom van Woonstichting Lieven de Key en haar voorgangers zoals te vinden in "Het begon met Dubbeltjes..."
